このブログは@knight@のロボット・電子工作方面の活動を書いてるサイトです。
×
[PR]上記の広告は3ヶ月以上新規記事投稿のないブログに表示されています。新しい記事を書く事で広告が消えます。
とある動画で紹介されていたPICAXEを購入していましたので評価してみたり

形状はanduinoと同じでanduinoUNO用のユニバーサル基盤が使えます
なのでPICAXEへのユニバーサル基盤がほしい方はサンハヤトのanduino用のユニバーサル基盤がいいかと思います。
本.Verでは逆差し防止用に設けられている半ピッチずれたピンソケットの隣にさらに半ピッチずれたピンソケットが設けられています。なのでこの上にユニバーサル基盤で製作した回路も乗せることができます。
本マイコンはブートローダーが入っているので専用通信ピンからシリアル通信で書き込むこともできます。ですが使用しているマイコンはPICマイコンで必要であればICSPも基盤に搭載されており使用できます。
ブートローダーは端子とは別途で電源を用意する必要がありますがICSPより用意するピン数が少ないのでそういう面では便利かもしれません
上の画像は試しに製作した4ケタLEDのダイナミック点灯回路です
電源は3.3V、内部発信(多分8[MHz])で駆動させてみましたが肉眼で見るとちらつきがみられました。

↑画像は「8765」と表示させてみた画像
ダイナミック点灯のためか発光量も小さかったです
<今後の方針>
・駆動速度を上げる
・電源電圧を3.3[V]から5[v]に変更
・可変抵抗による電圧可変化
とりあえずサーボ(シリアル or PWM)駆動まで進めたいがいつになるかな…
(;´∀`)
形状はanduinoと同じでanduinoUNO用のユニバーサル基盤が使えます
なのでPICAXEへのユニバーサル基盤がほしい方はサンハヤトのanduino用のユニバーサル基盤がいいかと思います。
本.Verでは逆差し防止用に設けられている半ピッチずれたピンソケットの隣にさらに半ピッチずれたピンソケットが設けられています。なのでこの上にユニバーサル基盤で製作した回路も乗せることができます。
本マイコンはブートローダーが入っているので専用通信ピンからシリアル通信で書き込むこともできます。ですが使用しているマイコンはPICマイコンで必要であればICSPも基盤に搭載されており使用できます。
ブートローダーは端子とは別途で電源を用意する必要がありますがICSPより用意するピン数が少ないのでそういう面では便利かもしれません
上の画像は試しに製作した4ケタLEDのダイナミック点灯回路です
電源は3.3V、内部発信(多分8[MHz])で駆動させてみましたが肉眼で見るとちらつきがみられました。
↑画像は「8765」と表示させてみた画像
ダイナミック点灯のためか発光量も小さかったです
<今後の方針>
・駆動速度を上げる
・電源電圧を3.3[V]から5[v]に変更
・可変抵抗による電圧可変化
とりあえずサーボ(シリアル or PWM)駆動まで進めたいがいつになるかな…
(;´∀`)
PR
2月まで卒業研究に追われ3月、4月は後始末と入社後の研修などで大忙しでした。
○二足歩行ロボット
脚部を直動から並行リンクにし胴体を作り直した「サーベリオンL ver.0.2」を作っています。
ですが大学の工房環境がなくなったために現状では環境を再構築するところで止っている現状です
特に板金は外注するかNCを買うかでなやんでいます。それなりのものを買おうとすると20万以上は掛かりますし今はアパート暮らしなので騒音も問題になります。個人的にはオリジナルマインド社のCNCであるKITMILLシリーズを考えていますが切削可能範囲=値段の高さ(=1度の切削時間)になるので会社に行ってる間に動かすなら使い方に合わせて考えないといけません。
とりあえずは数ヶ月で予算が何処まで溜まるかで考えようと思います。(^^;)
できるところからやっていくために電子工作でREV-1のPICで自作を進めていますが先日調べるとvstoneがアナログスティック付きのVS-C3を去年の12月に出していたんですね
しかも、専用の受信機が大幅改善されているという点がすごくいいです。
通信機は近年PS3コントローラーとbuletoothドングルを使った通信機も動画で紹介されてますし趣味でもでもあんまりゆっくりできないなぁと思う今日この頃です。
○電子工作
のんびり自作REV-1の製作をしていましたがPSパッドのピッチが4mmなので普段使っているユニバーサル基盤のピッチと違うため無理やり曲げて入れようとしたらピンが折れてしまい再度注文することに
倉庫を漁ると昔興味本位で買っていた広めのユニバーサル基盤が運よく4mmピッチを持っていたのでそこから拝借、ハーネスをつけ基盤に運ぼうと思います。
○二足歩行ロボット
脚部を直動から並行リンクにし胴体を作り直した「サーベリオンL ver.0.2」を作っています。
ですが大学の工房環境がなくなったために現状では環境を再構築するところで止っている現状です
特に板金は外注するかNCを買うかでなやんでいます。それなりのものを買おうとすると20万以上は掛かりますし今はアパート暮らしなので騒音も問題になります。個人的にはオリジナルマインド社のCNCであるKITMILLシリーズを考えていますが切削可能範囲=値段の高さ(=1度の切削時間)になるので会社に行ってる間に動かすなら使い方に合わせて考えないといけません。
とりあえずは数ヶ月で予算が何処まで溜まるかで考えようと思います。(^^;)
できるところからやっていくために電子工作でREV-1のPICで自作を進めていますが先日調べるとvstoneがアナログスティック付きのVS-C3を去年の12月に出していたんですね
しかも、専用の受信機が大幅改善されているという点がすごくいいです。
通信機は近年PS3コントローラーとbuletoothドングルを使った通信機も動画で紹介されてますし趣味でもでもあんまりゆっくりできないなぁと思う今日この頃です。
○電子工作
のんびり自作REV-1の製作をしていましたがPSパッドのピッチが4mmなので普段使っているユニバーサル基盤のピッチと違うため無理やり曲げて入れようとしたらピンが折れてしまい再度注文することに
倉庫を漁ると昔興味本位で買っていた広めのユニバーサル基盤が運よく4mmピッチを持っていたのでそこから拝借、ハーネスをつけ基盤に運ぼうと思います。
前回のサーボテスターの改善策として3端子レギュレータ前にもバイパスコンデンサ(100μP)を増設したところ単3電池4本による駆動には問題がないようです。
ですがeneloop4本になるとやはりまだパワーが足りないらしく途中で止まってしまい再起動からまた停止までとなります。
Ni-Cd電池(6V)だとコンデンサ増設はしなくとも駆動は可能だったのですがやはり電池によって一時的に取り出せる電流量が違うのでしょうか
念のため出力してる4PINの内2つを別電源用に変更、制御電源とは別の電源を繋ぐことで問題なく問題なく動かすことができました。
しかし、できれば一つの電源で動かしたいですね。
というわけでもう少し改良して行こうと思います
ですがeneloop4本になるとやはりまだパワーが足りないらしく途中で止まってしまい再起動からまた停止までとなります。
Ni-Cd電池(6V)だとコンデンサ増設はしなくとも駆動は可能だったのですがやはり電池によって一時的に取り出せる電流量が違うのでしょうか
念のため出力してる4PINの内2つを別電源用に変更、制御電源とは別の電源を繋ぐことで問題なく問題なく動かすことができました。
しかし、できれば一つの電源で動かしたいですね。
というわけでもう少し改良して行こうと思います
中間からそのままだったので久々の更新です
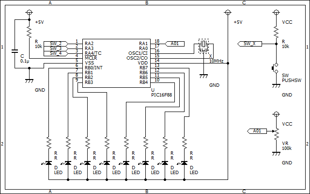
前回の「ナイトライダー」からレベルをシフト、「サーボテスター」を製作します
サーボはPWM波によって角度を設定することができパルス間隔は約20ミリ秒パルス幅は0.7~2.3ミリ秒に設定しています。
会社の製品によっては読み込むパルス間隔は様々ですがサーボテスターとしてならば20ミリ秒でいいでしょう

使用マイコン :PIC 16F88
動作発振 :20[MHz]
入力電圧 :5[v]
出力PIN :4ch
スイッチ :2つ
その他 :ICSP搭載
A/Dコンバーター用可変抵抗接続端子 1ch
パルス出力は1PINでできるので8PINマイコンでもPIN数は問題ないかと思います
ハードを作成しテストプログラムを入れて2BBMGで確認してみましたが動作が少しおかしいことに
(本来)0度→90度→180度→0度
なのですが
(現実)0度→90度→0度→90度
という流れに
いろいろと確認していたところバッテリーに単3アルカリ電池を使用していたことが原因でサーボ動作の急激な消費電流にPICが動ける電圧以下にまで電圧が下がってしまいりせっとされてしまうみたいです。
そうなるとテスター用に直流電源を買ってくる必要があるようですね(=ω=;
と言うところで今日はこの辺で
これが上手くいけばサーボコントローラーもできるので夢が広がりますね
それでは(・ω・)ノシ
前回の「ナイトライダー」からレベルをシフト、「サーボテスター」を製作します
サーボはPWM波によって角度を設定することができパルス間隔は約20ミリ秒パルス幅は0.7~2.3ミリ秒に設定しています。
会社の製品によっては読み込むパルス間隔は様々ですがサーボテスターとしてならば20ミリ秒でいいでしょう
使用マイコン :PIC 16F88
動作発振 :20[MHz]
入力電圧 :5[v]
出力PIN :4ch
スイッチ :2つ
その他 :ICSP搭載
A/Dコンバーター用可変抵抗接続端子 1ch
パルス出力は1PINでできるので8PINマイコンでもPIN数は問題ないかと思います
ハードを作成しテストプログラムを入れて2BBMGで確認してみましたが動作が少しおかしいことに
(本来)0度→90度→180度→0度
なのですが
(現実)0度→90度→0度→90度
という流れに
いろいろと確認していたところバッテリーに単3アルカリ電池を使用していたことが原因でサーボ動作の急激な消費電流にPICが動ける電圧以下にまで電圧が下がってしまいりせっとされてしまうみたいです。
そうなるとテスター用に直流電源を買ってくる必要があるようですね(=ω=;
と言うところで今日はこの辺で
これが上手くいけばサーボコントローラーもできるので夢が広がりますね
それでは(・ω・)ノシ
静画では見えにくいと思い動画形式にしました
今回は自動的に一定の比で働くPWMのプログラムですが今後はADコンバーターによる比率の調整や残光のある光の軌跡を描くプログラムなどをやってみようと思います
次回は中間試験もあるので30日までお休みします
夏季休講中のまさかの工房使用禁止と謹慎解除からROBO-ONEにかけての毎晩のような多忙な日々からあけてもなお授業による余裕の見えない日々に余裕が見えたので久々に更新を
今回は電子工作の件です。
大学の授業でついに電子回路の製作がスタート、一番簡単だといわれるナイトライダーの製作が始まったのですがまたもや16f88が命令を聞いてくれず?右往左往で2週間、
このままでは自己の持ち味が生かせなくなると判断しついにPICアセンブラからPIC-Cへの移行を決意、
次の授業までにPIC-Cでナイトライダーを動かせるくらいにはなろうと思います。
次回、10月30日までの課題は「PIC-Cによるナイトライダー」ということで進めて行こうと思います。
それでは
(・ω・)ノシ
今回は電子工作の件です。
大学の授業でついに電子回路の製作がスタート、一番簡単だといわれるナイトライダーの製作が始まったのですがまたもや16f88が命令を聞いてくれず?右往左往で2週間、
このままでは自己の持ち味が生かせなくなると判断しついにPICアセンブラからPIC-Cへの移行を決意、
次の授業までにPIC-Cでナイトライダーを動かせるくらいにはなろうと思います。
次回、10月30日までの課題は「PIC-Cによるナイトライダー」ということで進めて行こうと思います。
それでは
(・ω・)ノシ
次のページ
>>
